各学院(部)、各单位:
为助力幸福美好师大建设,保障教职工的身体健康,提高教职工自我保健意识和自身健康水平,更好地投入到各项事业建设中,校医院定于近期开展全校在职教职工体检工作,现将有关事宜通知如下:
一、体检时间:
4月14日至6月2日(具体安排见附件2)
二、体检地点:
育才校区校医院
三、其他事项:
请各学院(部)、各单位组织好本单位教职工按时体检,具体体检须知详见附件1。
未尽事宜请联系校医院预防保健科,联系电话:0773-5832537。
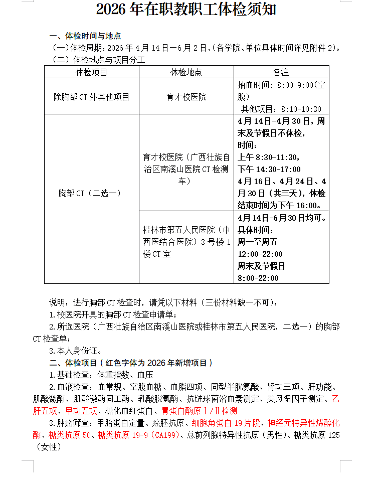
附件:1.2026年在职教职工体检须知
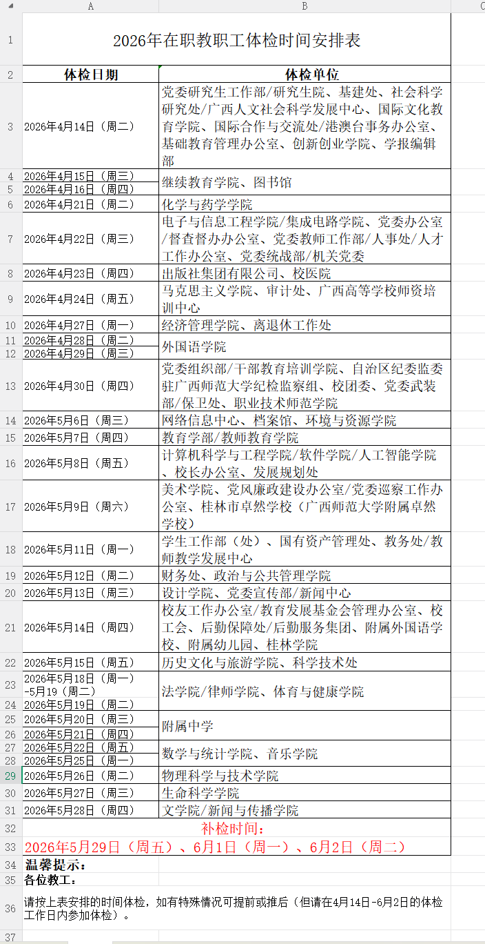
2.2026年在职教职工体检时间安排表
校医院
2026年4月8日
附件1


附件2
